LES TAMARIS : Informations clés et évolutions d'une société d'hébergement pour personnes âgées
Cet article présente un aperçu complet de la société LES TAMARIS, spécialisée dans la gestion d'établissements d'hébergement pour personnes âgées dépendantes (EHPAD). Nous explorerons son historique, ses récentes transformations juridiques et les mouvements de ses dirigeants, ainsi que des informations financières clés.
Image d'un EHPAD typique en France.
Informations générales sur LES TAMARIS
- Dénomination: LES TAMARIS
- Type d'établissement: Société par actions simplifiée (SAS)
- Code Siren: 447970500
- Siège social: 20 Rue DE BOISSY, 95320 SAINT LEU LA FORÊT
- Capital social: 8 000.00 €
- Activité: Gestion d'un établissement d'hébergement pour personnes âgées dépendantes. Hébergement médicalisé pour personnes âgées (8710A)
- Statut RCS: Inscrite depuis le 1er avril 2003
- Statut INSEE: Inscrite depuis le 1er avril 2003
- Statut RNE: Inscrite depuis le 26 octobre 2011
Évolution de la forme juridique et de la direction
La société a connu plusieurs transformations notables au cours des dernières années :
[PODCAST] Épisode#6 : Quel avenir pour le système de santé en France d’ici 10 ans ?
- 31/10/2023: Transformation de la SARL en Société par actions simplifiée (SAS). Nomination de la société VIVALTO VIE en qualité de président.
- 09/07/2025: Nomination de VIVALTO VIE INVESTISSEMENT en tant que président, en remplacement de VIVALTO VIE.
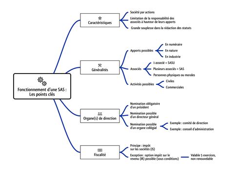
Initialement constituée sous la forme d'une SARL, LES TAMARIS a évolué vers une SAS, ce qui indique une adaptation de sa structure juridique. Chaque action donne droit à une voix, et les cessions ou transmissions d’actions sont libres.
Schéma simplifié d'une Société par Actions Simplifiée (SAS).
Lire aussi: Découvrez LEFEBVRE DELETOILLE SAS
Mouvements des Dirigeants
Les changements de direction sont les suivants :
- Président: VIVALTO VIE (jusqu'au 27/06/2025)
- Président: VIVALTO VIE INVESTISSEMENT (à partir du 27/06/2025)
Ces modifications reflètent une évolution dans la gouvernance de l'entreprise, avec l'arrivée de VIVALTO VIE INVESTISSEMENT à la présidence.
Situation Financière
Voici un aperçu des chiffres clés de LES TAMARIS basés sur les données disponibles :
[PODCAST] Épisode#6 : Quel avenir pour le système de santé en France d’ici 10 ans ?
- Capital social: 8 000 €
- Chiffre d'affaires (2023): 3 431 000 EU
- Résultat net (2023): 60 200 EU
- Total du Bilan (Actif / Passif) (2023): 2 854 600 EU
- Capitaux propres (2023): 1 171 400 EU
Le compte de résultat de LES TAMARIS permet de visualiser rapidement la performance de l'entreprise. Il répertorie les gains (produits) et les dépenses (charges) de l'entreprise sur 12 mois.
Tableau récapitulatif des chiffres clés
| Poste | 31-12-2023 (EU) | 31-12-2022 (EU) | Variation (%) |
|---|---|---|---|
| Chiffre d'affaires | 3 431 000 | 3 316 000 | 3,47 % |
| Résultat net | 60 200 | 106 200 | -43,31 % |
| Actif immobilisé net | 500 900 | 467 900 | 7,05 % |
| Capitaux propres | 1 171 400 | 1 111 200 | 5,42 % |
| Dettes | 1 670 200 | 1 473 400 | 13,36 % |
Ratios Financiers
L'analyse des ratios financiers permet d'évaluer la structure, la stabilité et la santé financière de LES TAMARIS. Voici quelques ratios clés :
Lire aussi: Abris en plastique : Définition et applications
- Capitalisation (2023): 41,04 %
- Endettement (2023): 13,10 %
- Taux de VA (2023): 67,91 %
- Rentabilité nette finale (2023): 1,75 %
Ces ratios offrent un aperçu de la santé financière de l'entreprise et de sa capacité à gérer ses dettes et à générer des profits.
L'analyse financière est essentielle pour évaluer la santé d'une entreprise.
Documents Officiels
Plusieurs documents officiels sont disponibles pour LES TAMARIS, incluant les statuts numérisés, les décisions de l'associé unique et les comptes annuels complets.
Ces documents fournissent des informations détaillées sur les aspects juridiques et financiers de l'entreprise.
Lire aussi: Procédures dissolution SARL Algérie
balises: #Sarl
